KAIST scientists have created a fast-acting, secure powder hemostat that stops bleeding in a single second and will considerably enhance survival in fight and emergency drugs.
Extreme blood loss stays the first reason behind loss of life from fight accidents. To handle this problem, a analysis crew at KAIST that included an energetic obligation Military Main got down to develop a sooner and extra dependable technique to cease bleeding.
Their work led to a next-generation powder-type hemostatic agent that may halt bleeding inside one second when sprayed immediately onto a wound, providing a possible breakthrough for saving lives on the battlefield.
A twig-on resolution in seconds
On December twenty ninth, KAIST introduced {that a} joint crew led by Professor Steve Park of the Division of Supplies Science and Engineering and Professor Sangyong Jon of the Division of Organic Sciences had created a powder primarily based hemostatic agent that quickly varieties a powerful hydrogel barrier. When utilized to an injured space, the fabric transforms inside about one second, sealing the wound virtually instantly.
The researchers designed the expertise with actual fight circumstances in thoughts, and the direct involvement of an Military Main helped guarantee its sensible readiness. The agent hardens immediately even in harsh environments reminiscent of battlefields and catastrophe zones, and its stability throughout storage permits it to be deployed shortly for emergency therapy.

Why current hemostats fall brief
Conventional patch-type hemostatic merchandise generally utilized in drugs battle to deal with deep or irregular wounds due to their flat form. These supplies are additionally delicate to warmth and moisture, which limits how simply they are often saved and utilized in demanding settings.
To beat these limitations, the KAIST crew developed the hemostatic agent in a powder type that may be utilized to wounds of many sizes and styles, together with these which might be deep or uneven. A single formulation can be utilized throughout a variety of damage sorts, bettering flexibility in emergency care.
Present powder hemostatic brokers had limits in hemostatic functionality as they functioned by bodily absorbing blood to type a barrier. To unravel this downside, the analysis crew centered on the ionic reactions inside the blood.
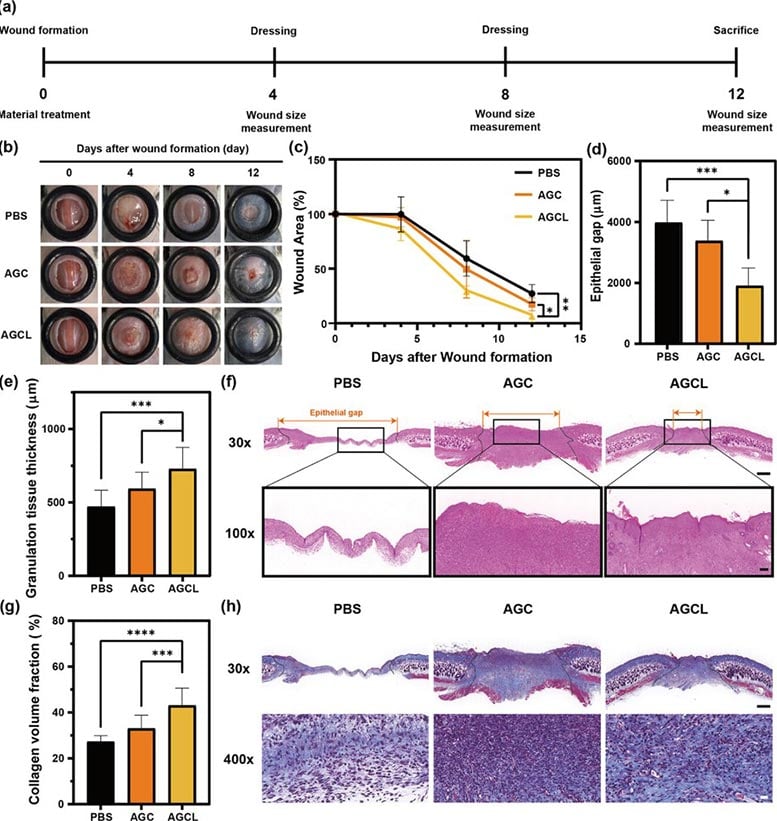
The ‘AGCL powder’ developed this time has a construction that mixes biocompatible pure supplies reminiscent of Alginate and Gellan Gum (which react with calcium for ultra-fast gelation and bodily sealing) and Chitosan (which bonds with blood elements to reinforce chemical and organic hemostasis). It reacts with cations reminiscent of calcium within the blood to show right into a gel state in a single second, immediately sealing the wound.
Energy, security, and regeneration
Moreover, by forming a three-dimensional construction contained in the powder, it could actually take in blood amounting to greater than 7 occasions its personal weight (725%). As a consequence of this, it shortly blocks blood stream even in high-pressure and extreme bleeding conditions, and confirmed superior sealing efficiency in comparison with business hemostatic brokers with a excessive adhesive power of over ’40kPa’, a stage of strain that may stand up to being pressed strongly by hand.

AGCL powder consists totally of naturally derived supplies, displaying a hemolysis price of lower than 3%, a cell viability price of over 99%, and an antibacterial impact of 99.9%, making it protected even when involved with blood. In animal experiments, glorious tissue regeneration results reminiscent of fast wound restoration and promotion of blood vessel and collagen regeneration had been confirmed.
Confirmed efficiency below stress
In surgical liver damage experiments, the quantity of bleeding and hemostasis time had been considerably lowered in comparison with business hemostatic brokers, and liver operate recovered to regular ranges two weeks after surgical procedure. No irregular findings had been noticed in systemic toxicity evaluations.
Specifically, this hemostatic agent maintains its efficiency for 2 years even in room temperature and excessive humidity environments, possessing the benefit of being prepared for speedy use in harsh environments reminiscent of army operation websites or catastrophe areas.
From protection analysis to civilian care
Though this analysis is a complicated new materials expertise developed with nationwide protection functions in thoughts, it has nice potential for software all through emergency drugs, together with catastrophe websites, growing international locations, and medically underserved areas.

It’s evaluated as a consultant spin-off case the place nationwide protection science and expertise expanded to the personal sector, as it’s able to every thing from emergency therapy on the battlefield to inside surgical hemostasis.
Spin-off case: Increasing or transferring nationwide protection science and expertise to be used within the personal sector. Examples embrace computer systems, GPS, microwave ovens, and many others.
This examine was acknowledged for its scientific innovation and nationwide protection utility concurrently, successful the 2025 KAIST Q-Day President’s Award and the Minister of Nationwide Protection Award on the 2024 KAIST-KNDU Nationwide Protection Educational Convention.
Ph.D candidate Kyusoon Park (Military Main), who participated within the analysis, said, “The core of recent warfare is minimizing the lack of human life,” and added, “I began the analysis with a way of mission to avoid wasting even another soldier.” He continued, “I hope this expertise shall be used as a life-saving expertise in each nationwide protection and personal medical fields.”
Reference: “An Ionic Gelation Powder for Ultrafast Hemostasis and Accelerated Wound Therapeutic” by Youngju Son, Kyusoon Pak, Taehoon Lee, Monica Celine Prayogo, Jinyoung Choi, Sukkyung Kang, Minjoo Kang, Byungkook Oh, Sang Yu Solar, Sanha Kim, Sung Hole Im, Sangyong Jon and Steve Park, 28 October 2025, Superior Practical Supplies.
DOI: 10.1002/adfm.202523910
Assist of the Nationwide Analysis Basis of Korea (NRF).

