HomeSoftware EngineeringModeling Companies with Mannequin-Primarily based Techniques Engineering (MBSE)

Modeling Companies with Mannequin-Primarily based Techniques Engineering (MBSE)


Mannequin-based programs engineering (MBSE) continues to indicate strong progress in adoption pushed by elevated digital transformation efforts inside our authorities in addition to boosted adoption by trade. One space particularly benefiting from the MBSE adoption is enterprise structure (EA). In a earlier publish, Modeling Capabilities with Mannequin-Primarily based Techniques Engineering (MBSE), we mentioned one of many EA domains—capabilities, and the advantages of modeling them. On this weblog publish, we discover one other area of EA, the utilization of providers as an architectural idea that gives a way for profitable alignment of enterprise and IT entities.

Modeling providers will assist practising business-, enterprise-, and solution-architects current teams of functionalities by way of the lens of a service-oriented structure. System engineers also can use the ideas of providers of their capabilities breakdown and additional architectural evaluation.

This publish explores an strategy to designing providers utilizing model-based programs engineering (MBSE) with OMG’s Unified Structure Framework (UAF) on the whole and, in providers modeling, with UAF’s Companies Viewpoint. We present providers as an abstraction layer that connects capabilities, operational actions, and underlying software program options. Modeling the connection between providers and a majority of these objects could reveal the necessity for extra decomposition of the analyzed providers, capabilities, and operational actions. Service modeling can result in the invention of current practical gaps or duplication of the bought and/or deployed software program. On this publish, we’ll exhibit {that a} decomposition of providers clearly distinguishes between service interfaces and capabilities.

The Position of Companies in Structure Decomposition

UAF defines providers as “specs required and supplied service ranges of those specs that exhibit a Functionality or assist an Operational Exercise” (Determine 1).

Figure1_10282025

Determine 1: UAFML Service Definition

Service specs outline objects which can be in a position to carry out particular enterprise capabilities, processes, transactions, or operations. For instance, a buyer relationship administration (CRM) device will be modeled as a service accountable for managing buyer profiles, contact administration, buyer conduct trending for gross sales campaigns, and so on. The CRM service could help in sending custom-made notes, play the position of a collaboration and communication device for cross-functional groups, present analytics on buyer preferences, and plenty of different ongoing actions.

figure2_10282025

Determine 2: Buyer Relationship Administration Service

The CRM service proven in Determine 2 can carry out “Ship Personalized Observe” and “Present Buyer Preferences” actions that characterize each day enterprise operations and displays two capabilities. An actual-world mannequin would reveal extra complicated construction matching providers to capabilities in addition to enterprise necessities.

Figure_3

Determine 3: Matching CRM Service to Necessities

For instance, as proven in Determine 3, service specs can embody high-level enterprise necessities associated to course of automation, report technology, or entry management. Now the CRM service will be traced to the enterprise necessities it’s speculated to fulfill, to make sure the completeness of the service specification utilizing a dependency diagram, as proven in Determine 4 under.

Figure4_10282025

Determine 4: CRM Service Necessities

As soon as the service is matched to the recognized capabilities and recognized necessities, any current programs or evaluated platforms will be introduced into the fashions as sources implementing the service.

Figure5_10282025

Determine 5: Instruments and Platforms Implementing CRM Service

The CRM device of selection could not embody all required capabilities. It could be augmented with enterprise intelligence programs, messaging providers, planning instruments, and so on.

A dependency diagram, much like Determine 6, will be constructed to hint the sources the service was associated to. One of these diagram can exhibit all providers, together with redundant platforms, in addition to any gaps within the modeling or evaluation. Determine 6 exhibits that Pipedrive and Salesflare haven’t been traced to the CRM service.

Figure6_10282025

Determine 6: Assets Implementing the CRM Service

However, providers could also be applied by a couple of device, and one device could provide numerous capabilities that may be matched to a number of providers. As an example, as Determine 7 illustrates, the Norton Deluxe affords antivirus and malware safety, rip-off safety, password supervisor, cloud backup, VPN, parental management, and different providers.

Figure7_10282025

Determine 7: Platform Implementing A number of Companies

Companies Decomposition and Construction

Within the UAF area meta-model (DMM), service is described as a mechanism to allow entry to a number of capabilities, the place the entry is supplied utilizing a prescribed service interface and is exercised constantly with service constraints and insurance policies, as proven in Determine 8. Examples of providers within the cybersecurity area could be person or system authorization and authentication, entry administration, id administration, delicate info safety, static code evaluation, encryption, and safety monitoring.

Figure8_10282025

Determine 8: UAF DMM Service Description

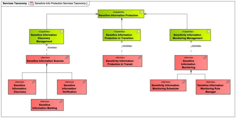
Let’s look extra carefully at delicate info safety for example of a service. Assuming that the system below investigation operates and shops delicate info, considered one of its core cybersecurity capabilities shall be delicate info safety. To implement this functionality, an architect wants to consider how the delicate info shall be found, recognized/verified, and marked as such, in addition to how the delicate info shall be protected at relaxation and in transition whereas being ingested. Even earlier than any particular answer is chosen, a high-level grouping of the associated functionalities will be recognized as providers, and corresponding enterprise guidelines, situations, and insurance policies have to be articulated. Thus, discovery, identification, verification, and marking of the delicate info (and corresponding knowledge units), in addition to safety in transition, will be modeled as providers utilizing UAF and its modeling language, as proven in Determine 9.

Figure9_10282025

Determine 9: Delicate Info Safety Companies

By definition, a service interface is a contract that declares service strategies and repair message handlers that outline interplay between providers. A service interface can embody specs required to carry out an exercise or operation. The service decomposition will be modeled as capabilities that characterize the service conduct. The service capabilities specify actions the service can carry out.

Determine 10 exhibits how a high-level service, similar to “Delicate Info Scanner” service, is decomposed into extra particular providers: “Delicate Info Discovery”, “Delicate Info Verification”, and “Delicate Info Marking”, with recognized interfaces and capabilities. An interface ought to be modeled as a standalone ingredient for reuse and utilized as a kind for a service port situated on the service. For example that, on the service construction view in Determine 10, the second-tier “Delicate Info Discovery” service has a service port typed by “Delicate Info Discovery” interface and linked to the conduct ingredient service perform “Uncover Delicate Info” by relationship. Additional modeling can add an exercise to the service capabilities and implementation traceability, as proven by the CRM instance.

Figure10_10282025

Determine 10: Delicate Info Scanner Service Decomposition

The true-life providers have enterprise guidelines and situations that constrain a service. To mannequin them, an architect can use a component referred to as Service Coverage that may be created within the context of a particular service and is a constraint form of summary ingredient referred to as Rule in UAF as seen in coverage 1 and coverage 2 in Determine 8.

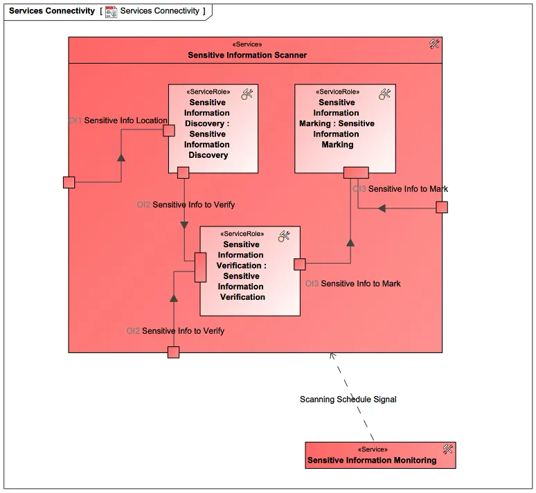
After decomposing providers, an architect could must mannequin how these providers are related to one another and alternate info. In our instance, “Delicate Info Scanner” service will get a sign from “Delicate Info Monitoring” service, and the second-tier providers alternate info, similar to the situation of potential delicate info supplied to the invention service and the delicate info for verification or marking providers (Determine 11).

Figure11_10282025

Determine 11: Delicate Info Scanner Service Inner Connectivity

The dependency matrix in Determine 12 under exhibits all sorts of connections between providers within the mannequin. “Delicate Info Monitoring” service interacts with “Delicate Info Scanner” service by way of a service affiliation with info alternate allotted to it. Companies that represent “Delicate Info Scanner” service work together with one another utilizing service connectors, port to port, with info exchanges allotted to them, in the identical manner as described above. The matrix is a helpful instrument to investigate connectivity between providers in bulk, determine wrongly related providers or lacking connections, in addition to the impacted providers if considered one of them had been to be modified.

Figure12_10282025

Determine 12: Companies-to-Companies Dependency Matrix

Abstract of UAF Service Usability

UAF providers play an necessary position within the framework connecting capabilities and operational actions to specs representing an abstraction layer over software program and bodily sources. Service specs will be traced to high-level enterprise necessities to make sure complete protection of the necessities. Service constructions can evolve as architects carry out the decomposition of capabilities and operational processes. On this course of, service relationships and capabilities begin shaping the design of underlying sources. The service interfaces will be helpful to put the muse for evaluation of useful resource interactions, exchanged info, API design, and so on.

Architects can leverage the traceability evaluation primarily based on providers to boost consciousness of potential practical gaps in current programs and redundancy within the acquired platforms. Traceability matrices that embody providers can facilitate an affect evaluation, offering a view on the operational atmosphere by way of the lens of the providers. The service modeling can play a pivotal position in specs for brand spanking new merchandise and programs earlier than any technical particulars turn out to be clear.

RELATED ARTICLES

LEAVE A REPLY

Please enter your comment!
Please enter your name here

- Advertisment -
Google search engine

Most Popular

Recent Comments